摘要
首次覆盖,给予“增持”评级。公司是全球为数不多的拥有大容量核心网技术的通信公司。公司主业以海外核心网与专网为主。上市以来,受到地缘政治与其他因素影响,公司核心网出口业务受阻。在艰难的经营环境下,公司利用自身优势开发接入网产品,并于 2022 年下半年开始供货,同时伴随专网业务发展与开放后海外核心网业务复苏,公司经营情况有望向好。
大容量核心网技术拥有者,产品出口海外。核心网系统需要大量的研发投入,业务理解和专业人才积累。因此全球仅有如中兴、华为、诺基亚、爱立信等通信巨头拥有此类业务。公司作为全球通信巨头外,少数能够提供大容量核心网解决方案的公司,具有较深的行业壁垒。公司凭借产品质量与技术能力,先后在日本、印度等多个国家中标核心网建设项目。我国通信网络建设的重要力量之一。
中国专网市场方兴未艾,公司是专网技术拥有者。公司成立之初,通过自主研发移动软交换设备进军煤矿通信市场。此后,公司的专网业务逐渐拓展到政府、公安、司法、电力、煤矿等多个重要领域。公司专网通信产品深受市场认可,公司为 70 周年阅兵庆典提供综合应急指挥调度系统项目,同时为多家国有煤矿集团提供专网通信设备。当前我国专网通信市场仍然处于发展阶段,新市场新行业的需求有望给公司专网业务带来广阔空间。
困境下积极研发,接入网产品崭露头角。随着“千兆追光”计划的提出,我国接入网升级有望进一步加速。公司在核心网业务遭遇困境时,利用自身优势,成功研发出面向接入网的局端设备产品。目前已经中标部分地方广电接入网项目。接入网局端设备负责家庭固网与骨干网络交互,需要对于核心网络协议理解,门槛较高,公司后续如能成功切入运营商集采体系,将给公司带来强劲的业绩提振。
卫星通信核心网供应商,市场空间广阔。公司是国内首个卫星核心网供应商。2019 年,震有科技承建天通一号卫星核心网并顺利开通,成为国内首个卫星核心网建设并成功商用的供应商。后续随着我国低轨卫星体系加速建设,有望带来海量地面站与核心网建设与扩容需求,公司作为国内卫星核心网核心参与者,有望深度参与这一市场。
投资建议:公司作为掌握核心网技术的优质通信公司,随着新业务放量,宏观环境回暖,有望实现业绩向好。我们预计公司 2023-2025 年收入为 11.52/18.96/25.73 亿元,归母净利润为 0.45/1.52/1.95 亿元。公司业绩有望向好,同时作为卫星网核心标的,具有稀缺性,首次覆盖,给予“增持”评级。
风险提示:接入网业务拓展不及预期,海外核心网业务复苏不及预期。




一、投资要点
市场对于公司业务质地认识不足。公司上市以来,海外核心网业务受阻于地缘政治与其他原因,导致公司经营业绩不佳,市场关注度不高。2020-2022 年,公司积极开拓国内专网业务,取得了良好进展。同时公司利用自身核心网技术储备,投入资金研发接入网局端设备。并于 2022 年下半年开始参与并中标数个广电地方接入网局端设备招标。站在当前时点来看,公司通过在业务受阻期间加大研发,成功为公司开辟了新的增长曲线。同时随着当下管控政策优化,海外核心网业务有望复苏,公司有望在 2023 年实现核心网、专网与接入网三大业务共振,业绩有望向好。同时,随着卫星互联网在全球范围内的加速建设,公司在卫星核心网方面的技术优势有望迎来用武之地。公司是国内首个卫星核心网供应商,随着我国低轨卫星体系加速建设,有望带来海量地面站与核心网建设与扩容需求,公司作为国内卫星核心网主要参与者,有望深度参与这一市场。
市场对于通信网络建设的延续性认识不足。当前市场对于通信网络的建设仍然停留在通信制式升级与迭代这一周期性的过程中。我们认为,随着当前以“ChatGPT”为代表的 AI 应用兴起,未来以 AI 生产图片、视频甚至是虚拟场景的应用场景将加速发展,将会刺激流量快速上涨。同时,数字中国计划的推出,也将进一步加快我国 5G 网络与接入网建设需求。接入网作为将 C 端与 AI 内容链接起来的毛细血管,有望在政策与应用双重刺激下,进一步加速换代过程。同时,随着我国行业数字化需求逐渐旺盛,对于行业专网的建设需求也有望迎来放量,出于对通信质量、可靠性、数据自主可控等方面的考虑,自建通信网络的工厂与场景将会加速释放。
关键假设:
1. 数字中国有序建设,无线网与接入网建设高景气。
2. 行业数字化加速发展,行业专网需求旺盛。
股价上涨催化因素:
1. 公司海外核心网业务恢复
2. 公司接入网产品得到客户认可并在集采中崭露头角。
投资建议:公司作为掌握核心网技术的优质通信公司,随着新业务放量,宏观环境复苏,有望实现业绩向好。我们预计公司 2023-2025 年收入为 11.52/18.96/25.73 亿元,归母净利润为 0.45/1.52/1.95 亿元。公司业绩有望向好,同时作为卫星网核心标的,具有稀缺性,首次覆盖,给予“增持”评级。
风险提示:
1.接入网业务拓展不及预期。
2.海外核心网业务复苏不及预期。
二、拥有大容量核心网技术的优质通信公司
震有科技是专业从事通信网络设备及技术解决方案的综合通信系统供应商。自设立以来,一直专注于通信系统领域,致力于为电信运营商、政企专网、能源等多个行业的客户提供通信系统设备的设计、研发和销售,并为客户提供专业完善的定制化通信技术解决方案。公司的业务范围涵盖公网通信领域和专网通信领域的核心层、汇聚层及接入层等各个通信网络层次。公司公网通信主要是由电信运营商进行统一的网络建设、运营维护和用户管理,并为社会公众用户提供个人通信服务,终端客户主要为电信运营商,包括日本软银(Softbank)、菲律宾长途电话公司(PLDT)、意大利 Tiscali、英国泽西电信(JT)、中国电信、中国联通等。专网通信是在公网通信不能满足各行业特殊应用的情况下,为行业系统内部的生产组织、指挥调度及管理等特殊通信需求而建设,公司专网通信客户覆盖的领域主要为政府、电力、煤矿等行业。
经过十余年的技术研发及经验积累,公司推出了 5G 端到端的完整解决方案,产品包括 5G 核心网、5G 消息、开放式基站、PON 系列、OTN 系列等。在专网领域推出了新一代智慧应急、智慧城市、智慧矿山、智慧园区、工业物联网和智慧灯杆等一系列解决方案。公司市场从国内扩大到海外,进入亚太,欧洲、南美等 30 多个国家和地区,保有量超过 2000 万用户线。
2022 年,公司和中国电信卫星公司签署战略合作协议,并连续签约恒源投资集团、中国电信等企业,在卫星通信、智慧矿山及智慧城市等多个国家重点规划领域持续发力。此外,公司推出的 10GPON 产品受到市场欢迎,目前已进入量产阶段并中标国内部分电信运营商的集采。

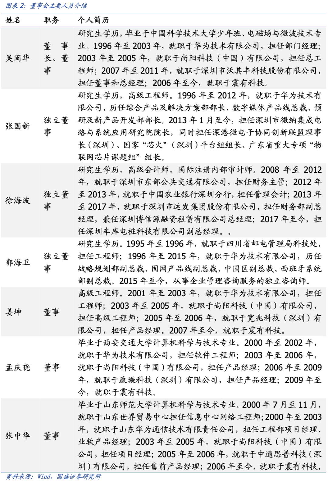
公司股权结构较集中,高管团队拥有丰富业内经验。董事长吴闽华是公司控股股东及实际控制人。吴闵华直接持股比例高达 16.6%,且通过震有成长间接持股 14.9%,合计控制 31.5% 公司股份。此外,华胜鼎成、新疆东凡分别持有公司 6.35% 和 3.73% 的股份。公司董事长吴闽华曾在华为担任部门经理,与此同时,震有科技另外几位董事会成员中也大多师出华为。由此可见,高管团队丰富且专业的业内经验为公司的技术水平打下了基础。

公司产品线丰富,应用领域广泛,其主营业务按产品线可分为核心网络系统、集中式局端系统、指挥调度系统和技术与维保服务等。核心网作为整个通信网络系统的控制部分,相当于人体的大脑和神经,负责用户认证、呼叫、路由、计费等所有控制功能。核心网产品系列相对较多,从最早 2G 的移动交换中心(只有语音和短信业务)到 4G 后期运营商通过建设 IMS 来部署 VoLTE 网络,使得用户端进行语音通话时不再需要回落到 2G/3G 网络,等待时间降低,用户体验得到大幅提升。接入层负责把用户个人和家庭的终端连接到各个城市社区邻近的集中式分散机房,由各机房传递来自核心网的信息给用户。接入层可分为有线接入网和无线接入网,有线接入网包括铜缆和光缆集中式局端系统,无线接入网主要是指基站。公网和专网主要就是服务对象不同,公网为社会大众服务,终端客户主要为电信运营商,而专网为特定对象服务,终端客户为不同领域的公司。

从总营业收入的角度,公司 2018 年营业收入 4.8 亿元,2019 年营业收入 4.2 亿元,同比减少 11%。2020 年 5.0 亿元,同比增长 18%;2021 年 4.6 亿元,同比减少 7%。2022 年,公司营业收入为 5.32 亿元。可以看到,公司营业收入近几年存在不稳定的特征,海外部分业务会受到政治因素的影响。

从收入分类来看,公司的收入主要来自核心网络系统、集中式局端系统、指挥调度系统和技术与维保服务几大业务。其中,指挥调度系统业务的收入占据了很大一部分,2018-2020 年增量大主要来自于给政府做应急系统;其次是集中式局端系统。公司核心网络系统和技术与维保服务 2019 年收入增长突出的主要原因在于印度塔塔电信服务有限公司 (TTL) 核心网项目第一期安装调试和操作维护部分在 2019 年开始确认收入;同时 BSNL 三期接入网项目和核心网项目的的操作维护服务也相继在 2019 年开始确认收入;同时新增与智慧足迹数据科技有限公司开展的技术开发支撑合作服务项目。

公司 2018-2022 年综合毛利率分别为 42.26%/55.58%/52.43%/48.14%/38.64%,高于可比公司均值,该差异主要由业务属性和产品类型差异所致。除了集中式局端接入产品和传输产品外,公司还为客户提供毛利率较高的核心网络系统和指挥调度系统。2019-2021 年公司毛利率总体略低于上海瀚讯,2018 年和 2022 年公司毛利率总体略低于上海瀚讯和辰安科技,主要系上海瀚讯和辰安科技是单一领域专网龙头,辰安科技专注应急安全业务,上海瀚讯主营业务为向军方和铁路等行业提供专网通讯的整体解决方案,该类产品的毛利率较高。相比之下震有业务面覆盖广得多,针对各个细分行业的定制化能力强大。

从各业务的毛利率来看,核心网络系统毛利率较高,2018-2022 年毛利率分别为 58.6%/82.1%/75.6%/76.0%/50.46%。从趋势上看,核心网络系统和集中式局端系统在 2018 年均处于低位,主要原因是公司承接了 UTStarcom 的 BSNL 三期网络建设项目,项目成熟,毛利率低。2019 年公司新业务产品结构原因,毛利率提升。指挥调度系统产品定制化程度较高,公司议价能力较强,2018-2022 年毛利率分别为 56.2%/48.4%/52.4%/58.8%/39.3%。

三、网络建设方兴未艾,“AIGC”打开全新空间
3.1 核心网行业集中度高,技术优势成就领先地位
核心网是通信网络的“管理中枢”,所蕴涵的技术最多,开发难度也最大,具有高技术壁垒,软硬件一体的特征。在公网领域,网络架构共分为三层,核心网作为整个通信网络系统的控制部分,相当于人体的大脑和神经,负责用户认证、呼叫、路由、计费等所有控制功能。汇聚层是网络接入层和核心层的“中介”,就是在工作站接入核心层前先做汇聚,以减轻核心层设备的负荷。汇聚层具有实施策略、安全、工作组接入、虚拟局域网(VLAN)之间的路由、源地址或目的地址过滤等多种功能。接入层是指骨干网络到用户终端之间的所有设备,宽带接入网已成为当前主流的网络接入技术,其接入方式主要可以分为有线宽带接入与无线宽带接入。

核心网行业集中度极高,华为、中兴通讯等国内企业、爱立信、诺基亚等海外企业在市场中占据较大的市场空间,但技术发展为中小设备厂商带来了进入机会。核心网设备市场规模较小,但技术壁垒极高。全球核心网设备市场被头部四家厂商包括华为、爱立信以及诺基亚寡头垄断。由于市场被垄断,核心网设备厂商议价能力强,这导致运营商网络部署成本居高不下。但随着 5G 核心网的云化部署以及 N4 解耦的推进,核心网设备技术门槛降低,为中小设备厂商进入核心网设备市场带来机会。
3.2 专网市场发展迅速,机遇与挑战并存
出于差异化竞争的战略考虑,公司在发展初期优先在海外运营商进行规模突破,并实现产品线的成熟和开发成本的分摊。这是因为国内运营商的准入门槛较高,在项目招投标时对供应商的市场份额与知名度、投入的技术人员与资金等方面要求较高。相比于华为、中兴通讯等同行业公司,公司的发展起步较晚,在市场份额、公司规模、资金实力等方面均不具备优势。故公司在发展初期紧抓发展中国家市场以实现核心层突破,比如在 TATA 的核心网建设中,公司则作为全网核心网产品的唯一供应商,对 TATA 电信的核心网进行升级换代。
专网市场发展为公司打开国内业务带来突破口。近年来,我国专网市场随着我国经济快速发展带来的大型活动增加而迅速发展。专网设备主要包括调度系统、信息传输网络所需交换设备、无线基站、无线接收终端等。专用通信网作为电信公用通讯网的一种补充,它是为满足其自身进行安全生产、抢险救灾、调度指挥等需要所建设的通信网络。根据华经产业研究院发布的数据显示,近几年我国专网通信行业的市场规模将保持在 10% 左右的速度增长。

专网市场目前主要分为两大类应用场景,第一类为指挥调度系统,主要包括:电力指挥调度系统、军事指挥调度系统、交通指挥调度系统、应急指挥调度系统以及工业企业的生产调度系统等。随着指挥调度通信设备应用领域的不断加大,各领域客户作业分工不断细化、组织层级不断增加、设计规划不断完善,对指挥调度通信系统的需求将会迅速增加。专网的第二类应用主要为智慧城市业务,智慧城市业务是传统专网通信的升级版,通过信息技术,将城市的系统和服务打通、集成,以支撑治理体系的提升和治理能力的现代化。通过汇聚政府数据和社会数据形成城市大数据,以跨域的数据融合分析实现对城市运行状态的全面感知和态势预测,从而快速掌握城市运行状态。同时,对应急指挥提供信息支撑,作为重大应急事件的指挥场所,形成“平战结合”的新型智慧城市运行管理模式。
总体而言,中国专网通信市场竞争较为充分且格局较为分散,应用行业领域较多,参与各细分领域竞争的企业也较多,各自优势不尽相同。例如,华为、中兴、烽火通信、海能达等公司在行业深耕多年,在规模上有一定优势。在细分领域,公司的主要竞争对手为辰安科技、上海瀚讯等专网企业,上述企业拥有较强的技术创新能力,产品线也比较齐全,在不同领域有不同的优势:辰安科技主要竞争优势在公共安全领域,上海瀚讯主要为军方和铁路等行业提供通讯解决方案。而公司的优势在于产品的定制化,主要为政府、电力、煤矿、公安等行业专网客户提供指挥调度系统及服务,可以为不同行业提供综合性解决方案。
虽然业务面覆盖广说明公司具备针对各个细分行业的定制化能力,但相较同行业公司而言,公司在单一行业领域的市场占有率较小,如果公司在未来发展中不能在专网通信市场某一或多个细分领域形成市场、品牌等独特优势,将面临业务发展达到瓶颈、无法规模化增长以及激烈的市场竞争导致现有市场份额下降的风险。
3.3 接入网行业升级趋势带来重要发展机遇
接入网设备包括铜缆、光纤两种方式,光纤是未来的发展趋势。从国内来看,加速建设千兆网络,推动千兆宽带渗透率,是运营商家庭业务走向未来,赢得竞争的最好战略选择,因此对于光接入行业来说,国内的升级浪潮是运营商盈利驱动下的长期逻辑,产业链发展空间将被进一步打开。2021 年,工信部印发了《“双千兆”网络协同发展行动计划(2021-2023 年)》,为我国千兆宽带加速完成从 0-1 阶段的渗透率打下了坚实的基础,从数据可以看出,从工信部数据可以看出,截至 10 月底,千兆及以上宽带用户 8135 万户,比上年末净增 4676 万户,占比达 13.9%,较前三季度提升 0.8 个百分点。在短短的一年时间内,千兆宽带用户数增加从 2525 万户高速增长至 8135 万户,完成了新技术的第一步渗透。

从海外来看,当前欧美国家政府纷纷出台支持运营商建设升级固网政策。根据光电通信数据,全球各地有多个国家已经发布了支持 FTTH 建设的明确政策和政府预算。随着海外政府侧对于光纤网络投入持续加大,海外有望成为全球 PON 设备增量额的又一大来源。根据 Omdia 数据,2020 年,中国占所有 PON 设备端口消耗量的 45%。预计未来到 2027 年,欧洲、中东和非洲(EMEA)以及亚洲和大洋洲其他地区的运营商将消耗所有 PON 端口的 51%,大幅高于 2020 年的 36%。

随着双千兆的持续推进,以及国内宽带网络不断升级,当前 10G PON 的需求已经开始逐步超过 GPON 成为市场主流,同时未来有望进一步升级到 25G/50G PON 等。10G-PON 技术支持数据上下传速率对称 10Gbps,能够更好地满足各类高速宽带业务应用的接入网络需求。

千兆网络建设,推动 PON 及对应光芯片需求。我国是 FTTx 光纤接入市场的主要推动者,目前全球运营商骨干网和城域网已实现光纤化,部分地区接入网已逐渐向全网光纤化演进。PON 技术是实现 FTTx 的最佳技术方案之一。PON 技术传输容量大,相对成本低,维护简单,有很好的可靠性、稳定性、保密性,已被证明是当前光纤接入中非常经济有效的方式,成为光纤接入技术主流。
根据 LightCounting 的数据,2020 年 FTTx 全球光模块市场出货量约 6289 万只,市场规模为 4.73 亿美元,随着新代际 PON 的应用逐渐推广,预计至 2025 年全球 FTTx 光模块市场出货量将达到 9208 万只,年均复合增长率为 7.92%,市场规模达到 6.31 亿美元,年均复合增长率为 5.93%。

四、技术领先造就深厚竞争壁垒
4.1 核心网技术领先,海外布局持续推进
公司起步较晚、体量较小,与华为以及中兴仍有差距。但在同等体量的设备厂商中,公司在技术以及市场上有着明显的优势。公司基于软交换技术的深厚积累,于 2006 年完成拥有自主产权的行业级软交换系统 NC5200 系列的开发。该系列产品对于通讯协议的支持较为全面,从电信运营商的 PSTN 协议、软交换协议、IMS 协议,到电力行业的通讯协议全部由公司自主研发,并且系统能够实现从软交换平滑升级到 IMS 系统。公司软交换产品通过工信部、电力行业的入网认证,成为国内少数几个取得软交换系统工信部入网证的厂商之一,在电力、煤炭、公安等行业有大量应用。
公司于 2009 年陆续推出 WCDMA/TD-SCDMA 无线 3G 全系列的语音和数据核心网,并后续推出 4G 核心网 EPC 产品和行业基站产品。产品采用电信级设计,所有的关键部件全部支持热插拔、单机系统热备和地理冗灾备份设计,提供高性能高可靠的解决方案系统。2013 年起,公司陆续推出了全系列的 3G 和 4G 运营商级大容量核心网,支持单系统 500 万线以上容量,多系统千万级容量,是行业内少数能够提供大容量核心网解决方案的公司之一。信令网支持号码携带业务超过 3 亿用户,成为全球为数不多能够提供该能力的厂商之一。基于 3G/4G/IMS 核心网技术积累,公司积极研发了 5G 核心网。在已有的移动管理、接入管理、信令处理技术、VoIP 媒体网关技术、虚拟化管理、网管系统、运营支撑系统的基础之上,公司投入大量研发费用攻关并解决 5G 核心网的关键新技术:NFV 虚拟化技术、VM 虚拟机技术、Docker 容器技术、用户面转发 SDN 技术、5G 服务化网络技术、5G 网络切片技术、5G 边缘计算 MEC、5G 语音视频通话 VoNR 等。
公司始终坚持技术和产品创新,形成了较为完善的自主知识产权体系。截至 2022 年底,公司申请专利 713 项(其中发明专利 632 项),软件著作权 394 项。公司经过在通信领域多年的发展,已经掌握了多项核心技术,通过提供定制化、个性化的设备和解决方案来满足不同客户的个性化需求,具备全面解决方案能力。

从产品方案的完整性角度看,在国内只有华为、中兴、诺基亚贝尔以及公司能够提供全系列核心网产品。公司核心网端到端解决方案可提供 UTEx CSCF、IMS 信令网关、IM-MGW、MRFP、IM-HSS/HLR/SLF/AAA、AS 服务器、SBC 和 CCF 等网元,在 IMS、NGN 和软交换应用方面已经非常成熟,在全球已部署超过数千万级用户。公司是国内除了华为,中兴,诺基亚贝尔之外唯一能够提供包括 4G/5G 数据核心网、4G VoLTE/5G IMS 话音核心网、融合信令网 STP 等在内的全系列电信级、大容量的核心网系统方案的厂商。其他国内厂商一般只提供部分电信级产品或者小容量、用于企业专网市场的产品。同时,与华为与中兴相比,公司的核心网产品现有技术水平,均处于同一水平。

公司作为国内首个卫星核心网建设并成功商用的供应商,在核心网细分市场比如卫星核心网领域具备差异化的竞争优势。卫星核心网是“小而精”的细分市场,对定制化的要求甚至高于公网市场,因此其供给能力的凸显主要体现在产品与解决方案的定制化能力与商用化能力。同时,由于卫星资源有限,设备厂商产品与解决方案验证途径受限,商用化难度高,具备成熟项目经验的企业更具备市场竞争力。公司针对卫星核心网的场景提供一系列的定制化服务,对整个项目包括组网、流程、协议以及信令有着独立于头部企业的理解。2019 年,震有科技承建天通一号卫星核心网并顺利开通,成为国内首个卫星核心网建设并成功商用的供应商。2021 年,震有科技中标“合作星”项目,对合作星虚拟信关站核心网、智能网更新升级。在国内卫星核心网的细分市场中,震有科技无疑是同时具备定制化能力和商用化能力,并且产品与解决方案已得到市场验证的唯一一家供应商。在技术研究方面,震有科技是中国通信标准化协会 TC12/WG3 标准组成员,开展了基于星地融合的网络切片技术研究等课题。
与此同时,震有科技先后为马来西亚 TM、孟加拉 BTCL、印度 BSNL 和菲律宾 PLDT 等众多海外电信运营商提供 4G/5G 核心网、信令网、智能网和短信系统等核心网络建设,开辟了覆盖全球 40 多个国家和地区的市场营销体系,也为天通业务的国际化提供了一定的市场基础。作为行业内为数不多能提供完整的 4G/5G 通信解决方案的企业,公司积极拓展亚太、欧洲市场,设备系统解决方案已成功应用于日本软银(Softbank)、印度 TATA、英国泽西电信(JT)、意大利 Tiscali 等海外电信运营商,涉及到系统热备份、地理容灾、兼容各个国家和厂家的终端和企业网关等,适配各国国家和运营商的标准,并与各种异构世界主流核心网互联互通。这进一步彰显了公司影响力和国际竞争力。
基于公司的海外渠道积累,公司正紧随行业的发展前景,不断深化在通信领域的布局。南亚区域内的发展中国家电信基础设施较为落后,有较大的增长空间,是全球通信设备厂商期望开拓的新市场。另外,南亚市场更加开放且市场化程度相对较高,其运营商追寻高性价比的通信设备。公司核心网产品功能与性能逼近头部厂商,且具备优质的服务与定制化能力,符合南亚发展中国家运营商的需求。2021 年,公司中标孟加拉电信有限公司 (BTCL) 核心网项目。BTCL 是孟加拉最大的政府运营商,为孟加拉人民提供电信服务。公司依托多年全球核心网建设经验,克服外部因素影响积极响应客户业务需求,提出了高可靠、可精细管理的 IMS 核心网络方案,并针对远程视频会议特点制定了沟通预案力求最佳交流效果,采用 NFV 电信云构架的核心网方案获得客户的高度认可,作为新进厂家成功进入孟加拉市场。另外,公司与合作伙伴联合体中标菲律宾第三大移动运营商迪托电信(DITO Telecommunity)核心网仿真拨测系统新建项目。印度、东南亚等发展中国家和地区的通信网络基础设施依然处于建设和完善的阶段中,因此未来该市场产品的出口量将逐步提高,为公司未来的持续盈利能力提供保障。
与核心网相比,不同国家在接入技术的发展程度不同,其主流接入方式存在差异。欧洲、印度、日本等国家因为发展较早或者发展水平较低等原因,仍然有较大规模的铜缆接入市场。公司精准切入这一市场,为客户针对性的提供铜缆接入网设备,覆盖了从大规模接入容量到中小规模接入容量的多种形态产品。凭借铜缆接入网设备,公司成功切入了日本软银,意大利 Tiscali、英国泽西岛电信(JT)的供应商体系,以较小的规模和知名度,实现了对于发达国家运营商的市场突破。与此同时,公司在凭借铜缆设备打入接入网市场后,积极开发适用于光纤的接入网设备,适应运营商的不同种类需求。2019 年,公司在光纤接入网设备占比达到 63.01% 的新高。

其中,日本电信市场是发达国家电信市场的一个缩影。日本电信市场起步较早,经过二战后几十年的发展,已经形成了充分竞争的市场格局。在 2009 年,日本的家庭快带覆盖率已经达到了 98.6%。日本目前的电信运营商呈现出三足鼎立格局,三家分别为 NTT 集团(包括 NTT Docomo),KDDI 和 Softbank。NTT 和 KDDI 是技术驱动型,而 Softbank 是业务驱动型,Softbank 在资本开支、净利润等经营指标方面比例持续提高。

公司在日本布局软硬接入层与运维服务。与通过 UTStarcom 进行合作来获得订单的印度市场不同,公司与日本软银的业务合作是公司独立承接的业务。公司通过由 Uniadex,Japan Satellite Communications 等系统集成商向 Softbank 提供接入网设备和,取得了 Uniadex 接入网系统对外采购约 20% 的份额;并直接与 Softbank 合作,为其提供接入网配套技术与维保服务。除了日本软银之外,公司也拥有意大利 Tiscali、英国泽西岛电信(JT)等发达国家客户。
4.2 专网业务积累深厚,行业布局进一步拓展
从总体市占率上来看,我国专网通信市场较为分散,不存在一家独大的现象。具体的竞争格局方面,在电力、煤矿、冶金、石油化工等行业指挥调度系统竞争厂商较多,属于完全竞争市场;军工、铁路交通、政府应急与智慧城市受相应准入机制或竞标资格的影响,具有一定的行业进入壁垒,市场化程度相对较低,已进入企业较多,竞争较为充分。

公司以专网业务起家,具有深厚积累。公司成立之初,就通过自主研发移动软交换设备进军煤矿通信市场。此后,公司的专网业务逐渐拓展到政府、公安、司法、电力、煤矿等多个重要领域,避免了单一行业专网通信企业的高波动性。截止目前,公司系列产品已经获得了 60 项《电信设备进网许可证》、6 项《无线电发射设备型号核准证》、1 项《电力专用通信设备进网许可证》、62 项《矿用产品安全标志证书》、57 项《防爆合格证》及其他相关资质证书。
强定制化能力实现多行业专网布局。2005 年公司成立之初,便将小灵通公网通信技术引入矿业,推出了 EDS6000 云调度平台,在矿业领域得到广泛应用。随后在 2015 年,公司开始开拓公安行业指挥调度市场,推出了基于扁平化通信理念的指挥调度系统 EDS9000(可视化调度平台),系统涵盖了融合通信、警用 GIS、警用集群、图像监控、视频会议、移动互联网应用等多个技术方向。2017 年公司开始涉足智慧城市以及政府应急领域,并陆续推出 DV9000(大数据呈现平台)、PEMS9000(综合应急管理平台)、VDG1000(视频调度网关)、LBS-T1000P(一体化无线融合指挥平台)等产品,最大限度地开发、整合、融合和利用各部门通信资源,消除信息壁垒,使政府决策高效化、精确化和科学化。
具体的客户层面,公司开发的 EDS6000/EDS9000 系列化解决方案主要服务于公安(四川、湖北、江苏、广东等地区)、政府(北京、深圳、吐鲁番、西宁、庄河等地方政府)、煤矿(神华、中煤、陕煤等大型矿业集团)、电力(国家电网、南方电网)等国内政企客户,2019 年,我国成立 70 周年之际,公司为阅兵庆典提供综合应急指挥调度系统项目。其他典型案例还包括宜昌公安指挥调度平台建设、神东煤矿矿用应急指挥调度平台建设、庄河智慧城市建设项目等,2021 年 1 月又以 1336.8 万的金额中标吴江智慧水务信息化建设项目,向水利行业进发。
同时,公司积极顺应智慧城市发展潮流,在成熟的专网技术之上推出了智慧城市运行智慧中心解决方案,公司的智慧城市运行指挥中心解决方案集城市运行管理、运营监控、指挥调度、协同办公、辅助决策、民生服务于一体,实现城市信息共享融合、互联互通和业务协调。公司于 2019 年成功中标吐鲁番智慧城市项目,项目金额高达 6273 万元。
专网通信业务越来越成为公司业务的“主心骨”。通过“基础通信 + 行业应用”的模式,震公司的指挥调度系统在煤矿生产调度、电力应急调度、公安指挥调度、军用指挥调度等专用场景被广泛使用。

煤矿和煤化工是我国重要的基础产业,具有能源压舱石的战略地位。推动工业互联网在煤矿和煤化工企业的发展应用,是实现更高质量、更有效率、更可持续、更为安全发展模式的必经之路。“工业互联网 + 安全生产”行动计划(2021-2023 年)指出到 2023 年底,工业互联网与安全生产协同推进发展格局基本形成,工业企业本质安全水平明显增强。同时,《“工业互联网 + 危化安全生产”试点建设方案》强调,危险化学品领域,安全生产处于爬坡过坎、攻坚克难的关键时期,需要积极推动工业互联网、大数据、人工智能等新一代信息技术与安全管理的深度融合。
公司持久深耕应急安全,在工业互联网 + 安全生产的战略引领下,坚持创新驱动技术,实践积累经验,全新打造煤矿 + 煤化工综合安全管理平台。平台以“1 个门户”、“2 大平台”和“5 个支撑服务”为整体架构,覆盖煤矿和煤化工厂区两大业务场景,实现整个煤炭、煤化工业全流程、全过程、全天候安全管控。

从 2020 年国家发布《关于加快煤矿智能化发展的指导意见》以来,矿山智能化方兴未艾,大小煤矿都在思变谋求绿色智能发展。在此背景下,震有科技联合中国联通智慧矿山军团与陕煤集团建新煤化达成合作,共同推进矿井智能化改造,努力打造智能化建设典范,形成具有新时代特征的矿业开发模式。震有科技联合中国联通智慧矿山军团,结合建新煤化的实际情况,在原有通信网络基础上,对整个矿区的基础通信网络进行智能化升级,打造一套“4G/5G 无线网络 +UWB 精准定位系统 + 一体化智能调度”的矿用超融合通信网络。2022 年,陕煤集团陕西智引科技有限公司曹家滩矿业 (以下简称 “曹家滩矿业”)项目部 5G 通信系统成功割接上线,该系统是在“保生产、稳运行”的总思想下,智引科技与中兴通讯、震有科技经过 20 多天的方案推演和细致准备,历经 10 多个小时割接,成功打造了业界首例 4G/5G 全融合智慧矿山专网。
2022 年底,公司与神木嘉元煤矿达成重要合作,共同推进煤矿智能化建设。公司为神木嘉元煤矿建设的万兆环网能够满足矿井生产各类数据传输的需求,实现井上井下信息的联通。万兆环网的建设提高了数据传输带宽,可有效解决 4G、广播、人员定位、视频等各类数据与应用的综合承载。同时具备网络冗余、隔离冗余电源技术,增强了工业环网系统的可靠性和可用性,保障了各类安全监测监控、设备开停等状态数据的流畅传输。

4.3 全球固网浪潮升级,接入网市场极具潜力
全球固网升级浪潮成为重要发展机遇。正如前文所说,当前国内外固网升级趋使得产业链空间被进一步打开。在这一背景下,公司作为少有的拥有完整核心技术的企业,有望把握基于赢得市场份额。具体而言,从国内来看,广电入局带来的新增量与新参与者。2022 年中国广电正式开始布局智能网关,如山东广电、广东广电等地市分公司已经开始在 2022 年对 Gpon/10Gpon 网关进行选型。预计随着相关工作加速推进,中国广电的智能网关有望加速放量。随着广电市场打开,新参与者有望入场。比如公司在 2022 年连续中标陕西广电与贵州广电的 PON 设备市场,有望成为市场上的新参与者。从海外角度,随着海外各国加速投入,海外市场有望成为支撑 PON 网络景气上行的重要增量。公司在海外拥有网络设备出口,有望打开海外从 OLT 到家庭侧的 PON 出口产业链,享受全球固网升级浪潮。
作为通信领域专业的解决方案供应商,“技术创新和坚持国产化”是震有科技一直秉持的发展理念。经过多年对 PON 技术领域前沿研究与深耕细作,已拥有 1U/2U/5U/7U/11U 的 GX3500 全系列 OLT 局端设备及多种业务形态的 ONU 终端产品形成的 F5G 综合应用解决方案。GX3500 系列是震有科技推出的新一代 PON 统一光接入平台,采用业界领先的芯片级解决方案,提供丰富的软硬件特性,能够提供 GPON,XG(S)PON,XG(S)PON Combo 等混合模式的光接入方式,满足 F5G 的各种应用场景,适应运营商网络的低时延、高带宽、高可靠性、长期平滑演进需求。2022 年,公司推出的 10GPON 产品受到市场欢迎,目前已进入量产阶段并中标国内部分电信运营商的集采。

2022 年 8 月,公司中标“贵州省广播电视信息网络股份有限公司 2022 年 PON 设备采购项目”,代表着震有科技与广电运营商更加深入的合作。为进一步加强基础网络能力,提升全业务运营质量,满足工信部“双千兆”网络工程,争取国内 FTTR 建设的领先优势,贵州广电于 8 月 2 日完成 2022 年 PON 设备采购项目招标。本项目分 A/B/C 三个标包,涵盖大、中、小型 GPON/XGPON OLT 及 SFU 终端产品。公司以 A 包第二、B 包第一中标两个标包,主要中标产品为 GX3500 系列 OLT。
继贵州广电中标之后,公司又于 10 月中标“陕西广电网络传媒 ( 集团 ) 股份有限公司 2022 年 10GPON OLT 设备框架协议招标”。公司 GX3500 系列 PON 产品以第三名分别入围陕西广电 2022 年 10GPON OLT 设备框架协议招标中的大 / 中 / 小型三个标包。这是公司在国内运营商市场的再次突破。
五、前景展望:质地优秀,公司业务厚积薄发
5.1 逻辑一:海外核心网业务复苏
受贸易环境等因素影响,公司 2020、2021 年的海外业务收入下滑严重。从上文的数据分析可以看到,公司的核心网络系统收入在 2020 年和 2021 年分别同比下滑了 33.9% 和 54.1%。一方面是受到进出口受限的影响,另一方面是日本禁令、中印冲突等因素使得公司在海外的传统市场日本、印度的客户拓展受阻。为此,公司努力克服阻碍争取重返印度、日本市场,目前正在申请印度运营商项目的招投标资质。

公司将积极维护海外客户关系,努力恢复公司的海外业务。在公司积极调整市场策略的努力下,局势得到扭转。2022 年,公司中标马来西亚电信公司(Telekom Malaysia,英文缩写 TM)下一代语音核心网(TM NEXT GEN VOICE)项目。该项目中 vIMS, vSS, vSBC, vAIN, vNASS 和 vEMS 等核心网产品均采用云化架构,并通过 MANO 实现灵活的业务编排,大大提升了网络灵活性和自动化水平。作为一家大型的老牌固网提供商,TM 对产品的质量和性能都有非常高的要求。能够从与国际一线品牌的竞争中脱颖而出,获得客户认可,说明震有科技的产品解决方案和服务等肩国际一线水准,并且在一些细分领域更具优势。
综上所述,公司的海外业务逐渐重启。标志性事件就是 2022 年公司在马来西亚电信连续中标了 4 个核心网项目,以及中标孟加拉电信新增核心网项目、中东地区和非洲也相继中标了接入网项目、光纤网项目等,这都意味着公司的海外业务逐渐好转。
5.2 逻辑二:专网领域具备强竞争力,潜在增量未来可期
谈及专网业务增长点,公司专网业务主要分为数字政府、化工园区及智慧矿山等几个板块。公司数字政府应急领域的市场投资基本上进入中后期,会保持比较稳定的收入规模,不会有较大起伏。煤炭和化工领域会是主要增长点,公司主要做的是化工信息化管理和管控,实现物联网感知全接入、事前预警全覆盖、融合数据全互联,助力企业提高一体化管控和快速应急指挥能力。
煤矿和煤化工是我国重要的基础产业,具有能源压舱石的战略地位。推动工业互联网在煤矿和煤化工企业的发展应用,是实现更高质量、更有效率、更可持续、更为安全发展模式的必经之路。公司持久深耕应急安全,在工业互联网 + 安全生产的战略引领下,坚持创新驱动技术,实践积累经验,全新打造煤矿 + 煤化工综合安全管理平台。举例来说,公司从安全管理智能化出发,为内蒙古建元煤焦化有限责任公司创新搭建煤矿 + 煤化工综合安全管理平台,针对煤矿及煤化工生产的整个业务场景进行升级,全面提高安全管控的数字化、智能化水平,助力建元煤焦化煤矿、煤化工生产向更高质量、更有效率、更可持续、更为安全的目标迈进。
以实际业务为出发点,公司推出的“智慧煤矿综合管控平台”+“煤化工综合管理平台”可以提供丰富的业务应用。智慧煤矿综合管控平台基于震有科技自研的“一张网”,融合“一张图”、“一个库”、“一个标准”建设生产监控、生产调度、安全监测、生产经营、应急指挥五大上层应用。为煤矿生产带来数据规范化、多系统融合、充分数据挖掘、智能决策分析等核心价值。煤化工综合管理平台以“互联”和“安全”为出发点,利用多年来公共安全领域数字建设经验构建上层安全管控应用,形成坚固的保护屏障,为煤化工企业提供包括危险源管理、智能巡检、特殊作业、安全基础管理、监测预警等最具价值的智能安全管控服务。

煤矿行业发展趋势向好,公司在煤矿领域竞争力较强,具有良好的口碑。从政策来看,近两年的煤矿行业的整体业务需求和规模仍会有一定的增长趋势。公司自成立之初就自主研发了移动软交换设备进军煤矿通信市场,公司 2021 年收购了主要做煤矿物联网管控平台的北京和捷讯,帮助公司在通信的基础上扩大了煤矿应用场景,延长产品线,提高了市场竞争力。
5.3 逻辑三:高技术助力突破接入网市场
接入网行业具备高技术壁垒。当前主流的 EPON/GPON 技术采用 1.25G/2.5G 光芯片,并向 10G 光芯片过渡。10G-PON 技术支持数据上下传速率对称 10Gbps,能够更好地满足各类高速宽带业务应用的接入网络需求。随着双千兆的持续推进,以及国内宽带网络不断升级,当前 10G PON 的需求已经开始逐步超过 GPON 成为市场主流,同时未来有望进一步升级到 25G/50G PON 等。
作为通信领域专业的解决方案供应商,“技术创新和坚持国产化”是震有科技一直秉持的发展理念。经过多年对 PON 技术的深耕,已拥有全系 GPON/10GPON/XGPON OLT 和 ONU 产品解决方案。GX3500 系列是震有科技推出的新一代 PON&10G PON 统一光接入平台,采用业界领先的芯片级解决方案,提供丰富的软硬件特性,能够兼容 EPON、GPON 和 10G PON 等多种光接入方式,满足 FTTX 各种应用场景,适应运营商网络的低时延、高带宽、高可靠性、长期平滑演进需求。

公司凭借过硬技术实力不断突破国内运营商市场。2022 年,公司推出的 10GPON 产品受到市场欢迎,进入量产阶段,并已中标国内部分电信运营商的集采;包括 8 月公司中标的“贵州省广播电视信息网络股份有限公司 2022 年 PON 设备采购项目”以及 10 月公司中标的“陕西广电网络传媒 ( 集团 ) 股份有限公司 2022 年 10GPON OLT 设备框架协议招标”。国外也有很多接入网更新换代的需求,公司将把握机会,参与更多国内外电信运营商的集采招标项目,为基础网络建设和发展提供优质产品和服务。
5.4 逻辑四:国内首个卫星核心网供应商,卫星互联网业务前景广阔。
当前,卫星互联网发展迅速,低轨卫星通信打造天地一体网络。未来卫星通信将是专网通信、乃至公网通信中不可或缺的手段,在 Elon Musk 的 Space X 公司旗下的 starlink 的迅速推动下,低轨卫星互联网产业发展迅速,科技巨头纷纷加入其中,旨在通过向低空轨道发射小型卫星,为全球用户提供高质量互联网覆盖服务。除 Space X 外,亚马逊、三星公司、卫星运营商 OneWeb、通信卫星公司 Telesat 等公司均已布局卫星互联网项目。其中,SpaceX 已经发射超过 480 颗小型卫星,计划最终发射共 1.2 万颗小型卫星。

中国星网成立,引领我国卫星互联网发展。中国星网是中央直接管理的唯一一家从事卫星互联网设计建设运营的国有骨干型企业,致力于打造卫星互联网产业发展的核心力量和组织平台,成为具有全球竞争力的世界一流卫星互联网公司。从国资委官网目前中央企业名录中可以看到,中国电信排列序号为 23,中国联通排列序号为 24,中国移动排列序号为 25,中国卫星网络集团排列序号为 26,中国星网或将成为三大运营商之后的卫星互联网运营商。

2019 年,震有科技承建天通一号卫星核心网并顺利开通,成为国内首个卫星核心网建设并成功商用的供应商。后续随着我国低轨卫星体系加速建设,有望带来海量地面站与核心网建设与扩容需求,公司作为国内卫星核心网核心参与者,有望深度参与这一市场。
六、盈利预测
我们预计随着行业数字化加速与宏观经济复苏,公司专网业务将加速增长,对应公司 2023-2025 年指挥调度系统将同比增长 60%/50%/30%。
我们预计随着宏观环境回暖,公司海外核心网业务将快速恢复,有望在 2023 年实现业绩扭亏为盈。公司陆续中标马来西亚电信以高要求、高质量著称的 4 个核心网项目,以及孟加拉电信 Banglalink 全 IP 移动核心网项目,在海外进一步扩大市场,公司营收的延续性将得以保证。公司卡位定制化核心网供应商角色,“5G 核心网设备开发项目”在 2023 年 2 月顺利结项,为公司的业务拓展提供可观的技术储备;同时,电信运营商推进 5G 核心网的 NFV 云化部署、N4 解耦以及产品白盒化,部署难度下降,公司卫星通信核心网在 2019 年就已顺利开通,公司有望在核心网市场中充分站据优势地位,同时我们认为应该对核心网市场的成长性,尤其是海外市场保持充分乐观的态度,据市场研究公司 Dell'Oro Group 预测,2022-2026 年全球 5G 核心网市场 CAGR 约为 27.71%。2022 年规模约为 20.58 亿美元,增幅 59.9%,到 2028 年有望增长至 89.27 亿美元。综上,我们对公司 2023 年核心网业务,尤其是海外市场的确收给予乐观态度,我们预计公司 2023-2025 年核心网络系统业务增长 200%/100%/30%。
我们预计公司接入网业务将于 2023 年开始产生收入,后续逐步放量。海内外核心网建设建设步伐不停,承接相应节点的接入网覆盖范围逐渐增大,通信系统设备的需求会迅速提升。公司 2022 年先后中标贵州广电信息网络公司 1341 万 PON 设备采购项目、陕西广电网络传媒公司的 PON/OLT 设备采购(框架协议,公司与烽火通信、华为、中兴通讯等设备龙头同台竞争并取得可观的中标份额)项目、以及中东地区和非洲等地的接入网、光纤网项目等,预计 2023 年录入相关业绩。2022 年公司顺利突破国内外接入网市场,2023 年也有望延续这一乐观势头。同时,接入网市场发展稳中向好,LightCounting 预计,从销售额来看,到 2027 年接入网光器件的年收入将可能达到 14 亿至 16 亿美元。综上,我们预计公司接入网局端产品 2023-2025 年收入分别为 1.5/3.0/5.0 亿元,毛利率 20%/21%/21%。
费用端,伴随公司业绩向好,接入网作为新业务开始录入营收,期间费用率有望下降,我们预计 2023-2025 年公司销售费用率为 14%/13%/14%,管理费用率为 10%/10%/9%,研发费用为 17%/14%13%,财务费用为 1.80%/1.88%/2.30%。


投资建议:公司作为掌握核心网技术的优质通信公司,随着新业务放量,宏观环境回暖,有望实现基本面持续向好。我们预计公司 2023-2025 年收入为 11.52/18.96/25.73 亿元,归母净利润为 0.45/1.52/1.95 亿元,对应当前股价 PE 分别为 78/23/18 倍。我们选取锐捷网络、博创科技、烽火通信等国内外专网设备供应商作为可比公司,2023 年公司处于盈利修复进程,2024 年公司业绩放量后,估值相较行业可比公司仍有上行空间。公司作为卫星网核心标的,具有稀缺性,首次覆盖,给予“增持”评级。

六、风险提示
1.接入网业务拓展不及预期。
公司 2022 年拿下多项国内外接入网订单,2023 年业绩有望向好。如果未来接入网市场需求不及预期,有可能导致公司接入网业绩不及预期。
2.海外核心网业务复苏不及预期。
公司 2022 年积极拓展海外市场,同时海外发展中国家正在核心网升级换代进程中,若海外核心网市场复苏不及预期,可能导致公司核心网营收与利润不及预期。

本文节选自国盛证券研究所已于 2023 年 5 月 9 日发布的报告《国盛通信 | 震有科技 688418:质地优秀的中国核心网技术拥有者》,具体内容请详见相关报告。
宋嘉吉 | S0680519010002 | songjiaji@gszq.com |
| 黄瀚 | S0680519050002 | huanghan@gszq.com |
| 邵帅 | S0680522120003 | shaoshuai@gszq.com |
特别声明:《证券期货投资者适当性管理办法》于 2017 年 7 月 1 日起正式实施。通过微信形式制作的本资料仅面向国盛证券客户中的专业投资者。请勿对本资料进行任何形式的转发。若您非国盛证券客户中的专业投资者,为保证服务质量、控制投资风险,请取消关注,请勿订阅、接受或使用本资料中的任何信息。因本订阅号难以设置访问权限,若给您造成不便,烦请谅解!感谢您给予的理解和配合。
重要声明:本订阅号是国盛证券通信团队设立的。本订阅号不是国盛通信团队研究报告的发布平台。本订阅号所载的信息仅面向专业投资机构,仅供在新媒体背景下研究观点的及时交流。本订阅号所载的信息均摘编自国盛证券研究所已经发布的研究报告或者系对已发布报告的后续解读,若因对报告的摘编而产生歧义,应以报告发布当日的完整内容为准。本资料仅代表报告发布当日的判断,相关的分析意见及推测可在不发出通知的情形下做出更改,读者参考时还须及时跟踪后续最新的研究进展。
本资料不构成对具体证券在具体价位、具体时点、具体市场表现的判断或投资建议,不能够等同于指导具体投资的操作性意见,普通的个人投资者若使用本资料,有可能会因缺乏解读服务而对报告中的关键假设、评级、目标价等内容产生理解上的歧义,进而造成投资损失。因此个人投资者还须寻求专业投资顾问的指导。本资料仅供参考之用,接收人不应单纯依靠本资料的信息而取代自身的独立判断,应自主作出投资决策并自行承担投资风险。
版权所有,未经许可禁止转载或传播。


【免责声明】市场有风险,投资需谨慎。本文不构成投资建议,用户应考虑本文中的任何意见、观点或结论是否符合其特定状况。据此投资,责任自负。
