本文将对加密概念股、比特币 ETF 以及 BTC 现货三类资产进行比较分析,旨在为加密资产配置的理解提供更清晰的框架参考。
撰文:Kenyon
加密概念股指与比特币市场高度联动的上市公司,其中具代表性的包括 Coinbase、MicroStrategy 与 Marathon:Coinbase 作为美国最大的合规加密交易平台,是数字资产市场的重要基础设施,其收入主要依赖用户交易活动;MicroStrategy 以激进购入比特币的战略著名,实际上已将自身定位为比特币的「持仓工具」;Marathon 专注于比特币挖矿业务,其盈利能力与 BTC 价格波动高度相关。
比特币 ETF(以 Grayscale Bitcoin Trust ETF 为代表)是一种通过传统金融市场获取比特币价格敞口的工具,其核心机制是以 BTC 现货或期货为基础资产,借助基金结构实现间接持有。
比特币现货是最原生的加密资产形态,其所有权并不体现在账户名义,而在于对私钥的掌握,常见持有方式包括:通过中心化交易所(CEX)购买并托管;借助去中心化交易平台(DEX)进行链上交易;将比特币转入冷钱包离线自托管。
从波动率与回撤表现来看,不同类型的加密资产在风险结构上呈现出明显差异:加密概念股对价格波动的反应更为敏感,表现出较高的波动性与回撤幅度,相较下 BTC 现货与 ETF 的波动相对稳定。相关指标详见图 1 与图 2。

图 1. 加密资产相对 BTC 的年化波动率比较
数据来源:Yahoo Finance,年化波动率基于 2025 年 1 月 1 日至 5 月 20 日的日频价格数据计算,BTC 现货按 365 日年化,ETF 与加密股票按 252 日年化处理

图 2.加密资产相对 BTC 的最大回撤比较
数据来源:Yahoo Finance,时间区间:2025 年 1 月 1 日至 2025 年 5 月 20 日
比特币 ETF 价值锚定为比特币本身,因此在价格表现上与现货保持高度一致,而加密概念股受到市场情绪、公司层面因素影响,呈现更强的阶段性特征。具体相关性差异见图 3。

图 3. 各类加密资产与 BTC 现货的 30 日滚动相关系数变化
皮尔逊相关系数用于衡量资产间收益率的线性同步性,值域为−1 至 +1,越接近 +1 表示走势越一致。图中数据基于 30 日滚动窗口每日计算,反映各资产相对 BTC 走势联动性的时序变化。数据来源:Yahoo Finance,时间区间:2025 年 3 月 1 日至 2025 年 5 月 20 日,仅保留共同交易日
传统投资者入场时首先需要明确,自身是否认可比特币所代表的去中心化理念及其共识价值。比特币现货因具备原生属性、资产主权与链上应用能力,长期以来被视为加密资产结构中的核心组成部分,其走势也常被视为行业风向标;比特币 ETF 为习惯传统金融体系的投资者提供了便捷合规的参与方式,更适合作为进军加密市场的「试水」工具。而加密概念股由于其对比特币行情具备放大效应,具有一定「杠杆」特性,更适合用于战术性配置,抓住市场阶段性机会。

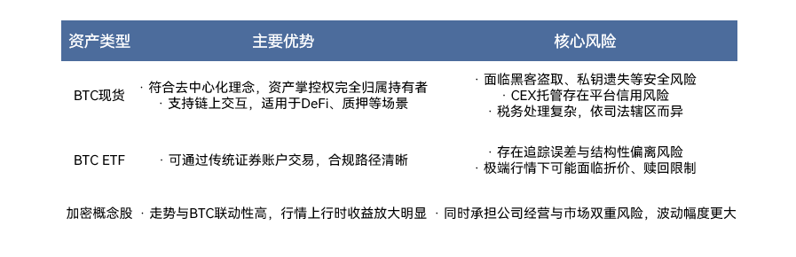
图 4.三类加密资产的投资优势与风险对比
写在最后,「DYOR」(Do Your Own Research)作为加密社区反复提倡的原则,同样适用于所有投资行为的基本准则——在信息不对称与市场波动中,独立判断与充分调研,始终是理性决策的前提。
【免责声明】市场有风险,投资需谨慎。本文不构成投资建议,用户应考虑本文中的任何意见、观点或结论是否符合其特定状况。据此投资,责任自负。
